Po co mi procesy marketingowe?
W każdym biznesie trzeba podejmować czasami trudne, ryzykowne decyzje. Nie zawsze jednak ich koszt musi być wysoki. Spontaniczne wybory, działanie pod wpływem impulsu oraz nagłe zmiany w myśl stwierdzenia „raz się żyje” mogą prowadzić do chaosu, błędów i strat finansowych.
Wyobraźmy sobie firmę, która zatrudnia zespół specjalistów, realizuje działania marketingowe oraz sprzedażowe. Każdy pracownik wykonuje swoje zadania indywidualnie. Sprzedawcy planują działania promocyjne, które pozwolą na dotarcie do nowej grupy potencjalnych klientów. Poświęcili na tworzenie koncepcji już dwa tygodnie. Chcą zaangażować w działania zarówno specjalistów od kampanii Google Ads, jak i Meta Ads. Zgłaszają zapotrzebowanie i dowiadują się, że dział marketingu opracował już kampanię, która rusza jutro.
Efekt? Powielanie czynności przez dwa działy. Realizowanie działań w nieodpowiedniej kolejności. Przestoje wynikające z braku odpowiedniego przygotowania. Straty.
Brzmi surrealistycznie? Takie sytuacje są rutyną dla firm, które nie panują nad swoimi procesami marketingowymi.
O planowaniu strategicznym i zarządzaniu budżetem marketingowym pisaliśmy również w artykułach:
- Budowanie marki – chcesz być kumplem czy mentorem? [BRIEF PERSONY]
- Jak planować budżet marketingowy? Po co to robić?
- Mam budżet marketingowy 100 000 zł rocznie. Co mogę zrobić?
- Jak zatrudniać, skoro nie znam się na marketingu? [CHECKLISTA]
- Planowanie strategiczne – jak podejmować trudne decyzje?
Czym są procesy marketingowe?
Zazwyczaj trudno uwierzyć, że procesy marketingowe mogą mieć tak ogromne znaczenia dla biznesu. W rzeczywistości odpowiadają za uporządkowane działania realizowane przez firmę, które powadzą do:
- zdefiniowania celów biznesowych,
- identyfikacji potrzeb potencjalnych klientów,
- analizy rynku docelowego,
- ustalenia budżetów,
- zdefiniowania działań marketingowych,
- realizacji działań oraz kontroli efektów.
Każdy z wyżej wymienionych elementów jest tak naprawdę odrębnym procesem marketingowym. Umożliwiają przygotowanie i przeprowadzenie działań, które są spójne z misją, wizją czy też wartościami firmy oraz prowadzą do realizacji kluczowych celów.
Sprawdź, czy prawidłowo wyznaczyłeś swoje cele w artykułach:
- Model AIDA – sposób na skuteczną strategię? [SZABLON]
- Czy moja firma jest SMART? Cele biznesowe
- Priorytetyzacja celów biznesowych – co, kiedy i dlaczego jest tak ważne?
Procesy marketingowe powinny obejmować każde powtarzalne działanie. Mogą więc obejmować między innymi:
- onboarding,
- delegację zadań,
- rekrutację nowych pracowników,
- pozyskiwanie nowych klientów,
- przeprowadzenie rozmów z potencjalnymi klientami,
- tworzenie kampanii mailingowej,
- realizację social sellingu,
- tworzenie kampanii Google Ads,
- tworzenie kampanii Meta Ads.
Co zyskasz, budując procesy marketingowe?
Procesy marketingowe umożliwiają przede wszystkim uporządkowanie działań realizowanych przez Twoją firmę. Dzięki nim zyskujesz możliwość pełnej kontroli nad tym, jakie kroki zostaną poczynione w celu osiągnięcia zamierzonego efektu. Opracowanie procesów powtarzalnych działań pomoże w zredukowaniu ryzyka pojawienia się chaosu.
- Nie ma określonej liczby procesów, które należy opracować.
- Nie da się zdefiniować zestawu procesów, które powinna posiadać każda firma.
- Nie możesz działać na procesach wykonanych na zasadzie „kopiuj – wklej”.
Procesy marketingowe umożliwiają spojrzenie na organizację z szerszej perspektywy. Odpowiadają na pytania:
- Gdzie pojawiają się luki organizacyjne w Twojej firmie?
- Co może być powodem nieefektywnych działań?
- Jakie są słabe punkty Twojej organizacji?
- Czego zabrakło w Twojej organizacji i co doprowadziło do aktualnej sytuacji?
- Kto ponosi odpowiedzialność za przestoje czy brak efektów.
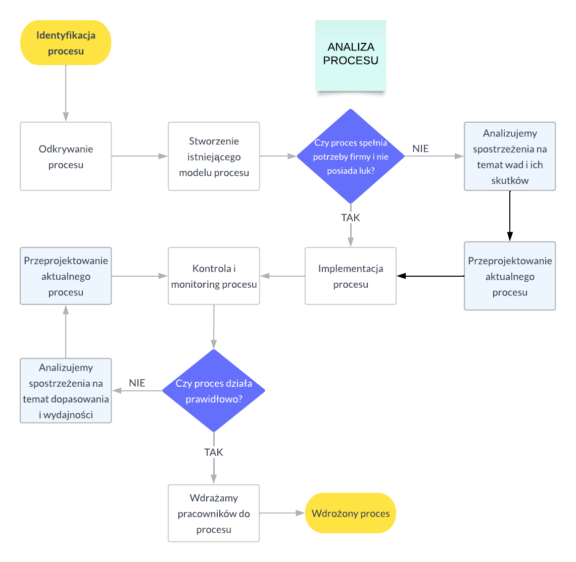
Z jakich elementów składa się proces marketingowy?
Każdy proces marketingowy składa się z punktu wejścia oraz wyjścia. Pomiędzy nimi pojawia się ciąg zdarzeń prowadzących do zamierzonego efektu. Ich kolejność decyduje o tym, czy uda się zrealizować wyznaczony cel, czyli punkt wyjścia. Wejściem określamy zdarzenie, które zapoczątkowało konieczność wykonania konkretnego działania.
Punktem wejścia może być również pozyskanie informacji, narzędzi czy dokumentów niezbędnych do podjęcia dalszych działań. Wyjściem z kolei jest działanie końcowe, które uznaje się za pożądany efekt, produkt danego procesu. Każdy proces marketingowy wymaga również wskazania osoby odpowiedzialnej za kolejne kroki.
Małe i mikro firmy nie zawsze potrzebują zaawansowanych narzędzi do projektowania procesów. Czasami wystarczy zwykły dokument tekstowy i wypunktowanie krok po kroku, co należy zrobić. Jednym słowem: instrukcja.
Poniżej prezentujemy przykładowy proces pozyskiwania klientów.
Jak zbudować proces marketingowy?
Skomplikowane procesy marketingowe warto opracować z pomocą dedykowanych narzędzi. Wśród nich można wymienić między innymi:
- Lucid Chart,
- Miro,
- Asanę.
Wymienione narzędzia usprawniają budowanie procesu marketingowego za pomocą automatyzacji. Wśród nich pojawiają się: podpowiedzi dotyczące kolejnych elementów, generowanie przykładowych procesów za pomocą AI, sugestie dotyczące naprawy błędów lub brakujących zdarzeń.
Jeżeli planujesz projektowanie prostych procesów marketingowych, wówczas możesz skorzystać z ogólnodostępnych, bezpłatnych narzędzi. Przykładem może być arkusz kalkulacyjny, w którym z łatwością zaprezentujesz kolejne kroki niezbędne do cyklicznych działań takich jak: przeprowadzenie publikacji artykułu na stronie internetowej.
Jeżeli wolisz prezentację wizualną, wykorzystaj moduły do budowania procesów marketingowych w narzędziach graficznych, takich jak Canva czy Figma.
Sprawdź również artykuł: Jak wygląda dobrze zamodelowany proces sprzedaży? [WZÓR]
Jak wdrożyć proces marketingowy? Od A do Z

Potrzebujesz wsparcia w zbudowaniu procesów lub modelu biznesowego?
Jesteśmy tu dla Ciebie!
